新闻、市场、行情速递

The First place winner intro on 2019 The Cypress Bluetooth 5 IoT Contest

  • btt
  • [btt]
  • Topic Author
  • Offline
  • Administrator
  • Administrator
More
03 Sep 2020 12:58 - 03 Sep 2020 13:32 #75 by btt
New Topic
Here at Electromaker, we love not only awesome projects, but the makers behind them. When we collaborated with Cypress Semiconductor for the Make with Mesh: Bluetooth 5 IoT Design Contest, we expected a smattering of neat DIY creations, but the results have been astonishing. After loads of truly fantastic project idea submissions, we gave out CYW20819 Bluetooth 5 kits. The CY20819 Arduino Eval board offers tons of connectivity options such as a thermistor, Arduino-compatible headers, and a motion sensor for IoT tinkering. Likewise, the EZ-BT Mesh Development kit boasts a whopping 4 Bluetooth Mesh-enabled nodes for spinning up quick, simple Bluetooth Mesh networks.

Timeline
May 13th 2019: Project ideas submission open

June 13th 2019: Determine semifinalists and distribute kits

Aug 9th 2019: Project submission deadline

Aug 16th 2019: Announce contest winners

Prize winners announced below!

First Place:Home Garden Kit
A simple solution for Home Garden with Cypress BLE's Mesh Technology.


Story
When someone says IoT , The 1st thought would be "Home Automation" mostly, even for me. We knows BLE mesh going to be better for IoT. After looking at the cypress boards and features , i decided that its good for garden lights and water irrigation, where you need some one to takecare of all , when your out of station.My idea got selected.

I received the BLE kits a month back and made a video of unboxing demo , its here

Slowly getting into the development , started working on basic mesh demo and modifying stuffs according to my application. I had some of my own pcb's for controlling lights and DC motors so i interfaced to BLE Mesh kits. The only thing the debug options for board is not friendly. But still the performance of Modus Toolbox is awesome.

And finally all my applications are works as expected ,

Total 4 boards i have used with below applications :

1. LIGHT control with PIR and Light Sense

2. Irrigation for Plants

3. Door security and control

4. Remote control with CAR Keys.

(1) and (2) are sight forward , I used Ambient sensors and PIR Sensing values to provide intelligent on controlling lights , The light can turn ON/OFF from mesh controller app. PIR mode will be active only if the lights is OFF. Which means if the light is turned ON by PIR sense mode , after a timeout it will go OFF automatically.

(2) I used 12v DC pump which is good to showcase irrigation for small pot plants. with the help of Analog switches i able to control this pump.

(3) To showcase the door access demo, i had to use the setup which uses servo motor to open and close. I created PWM signals and control over through the mesh network.

(4) Just a remote , to control the anyof above applications , the concept is, in future all car keys will have BLE's so once you reached your house near. The Car key will connect to the home mesh network and you can control entry gate, garage doors or mail boxs etc.

Android App:

In android app side , i could not do much changes due to time limitation and code complexity , I changed colors and some icons.

Important thing is i added internet facility to the mesh app, through that we can send whats-app notification to the our mobile with the help of twilio interface.

So finally i achieved what i thought a month before. The Cypress community members are very supportive and helpful.

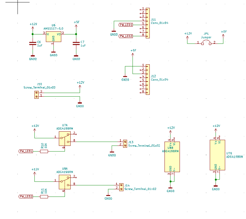
Schematics and circuit diagrams
Schematic2
Add on boards

Schematic Blocks
Overview and PIN details

Code
Main APP3
For PWM
Code:
/* * Copyright 2019, Cypress Semiconductor Corporation or a subsidiary of * Cypress Semiconductor Corporation. All Rights Reserved. * * This software, including source code, documentation and related * materials ("Software"), is owned by Cypress Semiconductor Corporation * or one of its subsidiaries ("Cypress") and is protected by and subject to * worldwide patent protection (United States and foreign), * United States copyright laws and international treaty provisions. * Therefore, you may use this Software only as provided in the license * agreement accompanying the software package from which you * obtained this Software ("EULA"). * If no EULA applies, Cypress hereby grants you a personal, non-exclusive, * non-transferable license to copy, modify, and compile the Software * source code solely for use in connection with Cypress's * integrated circuit products. Any reproduction, modification, translation, * compilation, or representation of this Software except as specified * above is prohibited without the express written permission of Cypress. * * Disclaimer: THIS SOFTWARE IS PROVIDED AS-IS, WITH NO WARRANTY OF ANY KIND, * EXPRESS OR IMPLIED, INCLUDING, BUT NOT LIMITED TO, NONINFRINGEMENT, IMPLIED * WARRANTIES OF MERCHANTABILITY AND FITNESS FOR A PARTICULAR PURPOSE. Cypress * reserves the right to make changes to the Software without notice. Cypress * does not assume any liability arising out of the application or use of the * Software or any product or circuit described in the Software. Cypress does * not authorize its products for use in any products where a malfunction or * failure of the Cypress product may reasonably be expected to result in * significant property damage, injury or death ("High Risk Product"). By * including Cypress's product in a High Risk Product, the manufacturer * of such system or application assumes all risk of such use and in doing * so agrees to indemnify Cypress against all liability. */ /** @file * * This demo application shows a simple implementation of a dimmable light. * The app is based on the snip/mesh/mesh_light_lightness sample which * implements BLE Mesh Light Lightness Server model. Because Light Lightness * Server model extends Generic OnOff and Generic Level, the dimmable * light can be controlled by a Switch (Generic OnOff Client), a Dimmer * (Generic Level Client), or by an application which implements Light * Lightness Client. The WICED Mesh Models library takes care of the * translation of the OnOff and Level messages and the only messages * that the application layer needs to process is those of the Light * Lightness Model. * * Features demonstrated * - LED usage on the EVK * - Processing of the Light Lightness messages * * To demonstrate the app, work through the following steps. * 1. Build and download the application (to the WICED board) * 2. Build and download a controlling application (to another WICED board) * (for example apps/demo/dimmer project) * 3. Use Mesh Client or Client Control to provision a light bulb and a dimmer * 4. Configure dimmer to control the light bulb. * (note that the bulb and the dimmer were provisioned in the same group, * the dimmer will be automatically configured to send messages to the group * and this step can be skipped. * 5. Push/release the application button on the dimmer. The LED on the light * side should turn on. * 6. Push/release the application button on the dimmer. The LED on the light * side should turn off. * 7. Push and hold the application button on the dimmer. The LED on the light * side should gradually go from off to on within 4 seconds. * 8. Push and hold the application button on the dimmer. The LED on the light * side should gradually go from on to off within 4 seconds. * 9. Try pushing and holding button for less than 4 seconds, and all other * combinations. * */ #include "wiced_bt_ble.h" #include "wiced_bt_gatt.h" #include "wiced_bt_mesh_models.h" #include "wiced_bt_trace.h" #include "wiced_bt_mesh_app.h" #include "led_control.h" #ifdef HCI_CONTROL #include "wiced_transport.h" #include "hci_control_api.h" #endif #include "wiced_bt_cfg.h" extern wiced_bt_cfg_settings_t wiced_bt_cfg_settings; /****************************************************** * Constants ******************************************************/ #define MESH_PID 0x311F #define MESH_VID 0x0002 #define MESH_FWID 0x311F000101010001 #define MESH_CACHE_REPLAY_SIZE 0x0008 /****************************************************** * Structures ******************************************************/ /****************************************************** * Function Prototypes ******************************************************/ static void mesh_app_init(wiced_bool_t is_provisioned); static void mesh_app_attention(uint8_t element_idx, uint8_t time); static void mesh_app_message_handler(uint8_t element_idx, uint16_t event, void *p_data); static void mesh_app_process_set_level(uint8_t element_idx, wiced_bt_mesh_light_lightness_status_t *p_data); /****************************************************** * Variables Definitions ******************************************************/ uint8_t mesh_mfr_name[WICED_BT_MESH_PROPERTY_LEN_DEVICE_MANUFACTURER_NAME] = { 'C', 'y', 'p', 'r', 'e', 's', 's', 0 }; uint8_t mesh_model_num[WICED_BT_MESH_PROPERTY_LEN_DEVICE_MODEL_NUMBER] = { 'A', '1', '9', 0 }; uint8_t mesh_prop_fw_version[WICED_BT_MESH_PROPERTY_LEN_DEVICE_FIRMWARE_REVISION] = { '0', '6', '.', '0', '2', '.', '0', '5' }; // this is overwritten during init uint8_t mesh_system_id[8] = { 0xbb, 0xb8, 0xa1, 0x80, 0x5f, 0x9f, 0x91, 0x71 }; wiced_bt_mesh_core_config_model_t mesh_element1_models[] = { WICED_BT_MESH_DEVICE, WICED_BT_MESH_MODEL_USER_PROPERTY_SERVER, WICED_BT_MESH_MODEL_LIGHT_LIGHTNESS_SERVER, }; #define MESH_APP_NUM_MODELS (sizeof(mesh_element1_models) / sizeof(wiced_bt_mesh_core_config_model_t)) wiced_bt_mesh_core_config_property_t mesh_element1_properties[] = { { .id = WICED_BT_MESH_PROPERTY_DEVICE_FIRMWARE_REVISION, .type = WICED_BT_MESH_PROPERTY_TYPE_USER, .user_access = WICED_BT_MESH_PROPERTY_ID_READABLE, .max_len = WICED_BT_MESH_PROPERTY_LEN_DEVICE_FIRMWARE_REVISION, .value = mesh_prop_fw_version }, }; #define MESH_APP_NUM_PROPERTIES (sizeof(mesh_element1_properties) / sizeof(wiced_bt_mesh_core_config_property_t)) #define MESH_LIGHT_LIGHTNESS_SERVER_ELEMENT_INDEX 0 wiced_bt_mesh_core_config_element_t mesh_elements[] = { { .location = MESH_ELEM_LOC_MAIN, // location description as defined in the GATT Bluetooth Namespace Descriptors section of the Bluetooth SIG Assigned Numbers .default_transition_time = MESH_DEFAULT_TRANSITION_TIME_IN_MS, // Default transition time for models of the element in milliseconds .onpowerup_state = WICED_BT_MESH_ON_POWER_UP_STATE_RESTORE, // Default element behavior on power up .default_level = 0, // Default value of the variable controlled on this element (for example power, lightness, temperature, hue...) .range_min = 1, // Minimum value of the variable controlled on this element (for example power, lightness, temperature, hue...) .range_max = 0xffff, // Maximum value of the variable controlled on this element (for example power, lightness, temperature, hue...) .move_rollover = 0, // If true when level gets to range_max during move operation, it switches to min, otherwise move stops. .properties_num = MESH_APP_NUM_PROPERTIES, // Number of properties in the array models .properties = mesh_element1_properties, // Array of properties in the element. .sensors_num = 0, // Number of sensors in the sensor array .sensors = NULL, // Array of sensors of that element .models_num = MESH_APP_NUM_MODELS, // Number of models in the array models .models = mesh_element1_models, // Array of models located in that element. Model data is defined by structure wiced_bt_mesh_core_config_model_t }, }; wiced_bt_mesh_core_config_t mesh_config = { .company_id = MESH_COMPANY_ID_CYPRESS, // Company identifier assigned by the Bluetooth SIG .product_id = MESH_PID, // Vendor-assigned product identifier .vendor_id = MESH_VID, // Vendor-assigned product version identifier .replay_cache_size = MESH_CACHE_REPLAY_SIZE, // Number of replay protection entries, i.e. maximum number of mesh devices that can send application messages to this device. .features = WICED_BT_MESH_CORE_FEATURE_BIT_FRIEND | WICED_BT_MESH_CORE_FEATURE_BIT_RELAY | WICED_BT_MESH_CORE_FEATURE_BIT_GATT_PROXY_SERVER, // In Friend mode support friend, relay .friend_cfg = // Configuration of the Friend Feature(Receive Window in Ms, messages cache) { .receive_window = 200, // Receive Window value in milliseconds supported by the Friend node. .cache_buf_len = 300, // Length of the buffer for the cache .max_lpn_num = 4 // Max number of Low Power Nodes with established friendship. Must be > 0 if Friend feature is supported. }, .low_power = // Configuration of the Low Power Feature { .rssi_factor = 0, // contribution of the RSSI measured by the Friend node used in Friend Offer Delay calculations. .receive_window_factor = 0, // contribution of the supported Receive Window used in Friend Offer Delay calculations. .min_cache_size_log = 0, // minimum number of messages that the Friend node can store in its Friend Cache. .receive_delay = 0, // Receive delay in 1 ms units to be requested by the Low Power node. .poll_timeout = 0 // Poll timeout in 100ms units to be requested by the Low Power node. }, .gatt_client_only = WICED_FALSE, // Can connect to mesh over GATT or ADV .elements_num = (uint8_t)(sizeof(mesh_elements) / sizeof(mesh_elements[0])), // number of elements on this device .elements = mesh_elements // Array of elements for this device }; /* * Mesh application library will call into application functions if provided by the application. */ wiced_bt_mesh_app_func_table_t wiced_bt_mesh_app_func_table = { mesh_app_init, // application initialization NULL, // Default SDK platform button processing NULL, // GATT connection status mesh_app_attention, // attention processing NULL, // notify period set NULL, // WICED HCI command NULL, // LPN sleep NULL // factory reset }; uint8_t last_known_brightness = 0; uint8_t attention_brightness = 0; uint8_t attention_time = 0; wiced_timer_t attention_timer; static void attention_timer_cb(TIMER_PARAM_TYPE arg); /****************************************************** * Function Definitions ******************************************************/ void mesh_app_init(wiced_bool_t is_provisioned) { #if 0 extern uint8_t wiced_bt_mesh_model_trace_enabled; wiced_bt_mesh_model_trace_enabled = WICED_TRUE; #endif wiced_bt_cfg_settings.device_name = (uint8_t *)"Water Pump"; wiced_bt_cfg_settings.gatt_cfg.appearance = APPEARANCE_SENSOR_TEMPERATURE;//APPEARANCE_GENERIC_REMOTE_CONTROL; mesh_prop_fw_version[0] = 0x30 + (WICED_SDK_MAJOR_VER / 10); mesh_prop_fw_version[1] = 0x30 + (WICED_SDK_MAJOR_VER % 10); mesh_prop_fw_version[2] = 0x30 + (WICED_SDK_MINOR_VER / 10); mesh_prop_fw_version[3] = 0x30 + (WICED_SDK_MINOR_VER % 10); mesh_prop_fw_version[4] = 0x30 + (WICED_SDK_REV_NUMBER / 10); mesh_prop_fw_version[5] = 0x30 + (WICED_SDK_REV_NUMBER % 10); mesh_prop_fw_version[6] = 0x30 + (WICED_SDK_BUILD_NUMBER / 10); mesh_prop_fw_version[7] = 0x30 + (WICED_SDK_BUILD_NUMBER % 10); // Adv Data is fixed. Spec allows to put URI, Name, Appearance and Tx Power in the Scan Response Data. if (!is_provisioned) { wiced_bt_ble_advert_elem_t adv_elem[3]; uint8_t buf[2]; uint8_t num_elem = 0; adv_elem[num_elem].advert_type = BTM_BLE_ADVERT_TYPE_NAME_COMPLETE; adv_elem[num_elem].len = (uint16_t)strlen((const char*)wiced_bt_cfg_settings.device_name); adv_elem[num_elem].p_data = wiced_bt_cfg_settings.device_name; num_elem++; adv_elem[num_elem].advert_type = BTM_BLE_ADVERT_TYPE_APPEARANCE; adv_elem[num_elem].len = 2; buf[0] = (uint8_t)wiced_bt_cfg_settings.gatt_cfg.appearance; buf[1] = (uint8_t)(wiced_bt_cfg_settings.gatt_cfg.appearance >> 8); adv_elem[num_elem].p_data = buf; num_elem++; wiced_bt_mesh_set_raw_scan_response_data(num_elem, adv_elem); } led_control_init(LED_CONTROL_TYPE_LEVEL); wiced_init_timer(&attention_timer, attention_timer_cb, 0, WICED_SECONDS_PERIODIC_TIMER); // Initialize Light Lightness Server and register a callback which will be executed when it is time to change the brightness of the bulb wiced_bt_mesh_model_light_lightness_server_init(MESH_LIGHT_LIGHTNESS_SERVER_ELEMENT_INDEX, mesh_app_message_handler, is_provisioned); // Initialize the Property Server. We do not need to be notified when Property is set, because our only property is readonly wiced_bt_mesh_model_property_server_init(MESH_LIGHT_LIGHTNESS_SERVER_ELEMENT_INDEX, NULL, is_provisioned); } /* * Mesh library requests to alert user for "time" seconds. */ void mesh_app_attention(uint8_t element_idx, uint8_t time) { WICED_BT_TRACE("dimmable light attention:%d sec\n", time); // If time is zero, stop alerting and restore the last known brightness if (time == 0) { wiced_stop_timer(&attention_timer); led_control_set_brighness_level(last_known_brightness); return; } wiced_start_timer(&attention_timer, 1); attention_time = time; attention_brightness = (last_known_brightness != 0) ? 0 : 100; led_control_set_brighness_level(attention_brightness); } /* * Attention timer callback is executed every second while user needs to be alerted. * Just switch brightness between 0 and 100% */ void attention_timer_cb(TIMER_PARAM_TYPE arg) { WICED_BT_TRACE("dimmable light attention timeout:%d\n", attention_time); if (--attention_time == 0) { wiced_stop_timer(&attention_timer); led_control_set_brighness_level(last_known_brightness); return; } attention_brightness = (attention_brightness == 0) ? 100 : 0; led_control_set_brighness_level(attention_brightness); } /* * Process event received from the models library. */ void mesh_app_message_handler(uint8_t element_idx, uint16_t event, void *p_data) { switch (event) { case WICED_BT_MESH_LIGHT_LIGHTNESS_SET: mesh_app_process_set_level(element_idx, (wiced_bt_mesh_light_lightness_status_t *)p_data); break; default: WICED_BT_TRACE("dimmable light unknown msg:%d\n", event); break; } } /* * Command from the level client is received to set the new level */ void mesh_app_process_set_level(uint8_t element_idx, wiced_bt_mesh_light_lightness_status_t *p_status) { WICED_BT_TRACE("mesh light srv set level element:%d present actual:%d linear:%d remaining_time:%d\n", element_idx, p_status->lightness_actual_present, p_status->lightness_linear_present, p_status->remaining_time); last_known_brightness = (uint8_t)((uint32_t)p_status->lightness_actual_present * 100 / 65535); led_control_set_brighness_level(last_known_brightness); // If we were alerting user, stop it. wiced_stop_timer(&attention_timer); }
Main APP1 & 2
For Light & Pump! Only changes and rest are same from mesh demos
Code:
/* * Copyright 2019, Cypress Semiconductor Corporation or a subsidiary of * Cypress Semiconductor Corporation. All Rights Reserved. * * This software, including source code, documentation and related * materials ("Software"), is owned by Cypress Semiconductor Corporation * or one of its subsidiaries ("Cypress") and is protected by and subject to * worldwide patent protection (United States and foreign), * United States copyright laws and international treaty provisions. * Therefore, you may use this Software only as provided in the license * agreement accompanying the software package from which you * obtained this Software ("EULA"). * If no EULA applies, Cypress hereby grants you a personal, non-exclusive, * non-transferable license to copy, modify, and compile the Software * source code solely for use in connection with Cypress's * integrated circuit products. Any reproduction, modification, translation, * compilation, or representation of this Software except as specified * above is prohibited without the express written permission of Cypress. * * Disclaimer: THIS SOFTWARE IS PROVIDED AS-IS, WITH NO WARRANTY OF ANY KIND, * EXPRESS OR IMPLIED, INCLUDING, BUT NOT LIMITED TO, NONINFRINGEMENT, IMPLIED * WARRANTIES OF MERCHANTABILITY AND FITNESS FOR A PARTICULAR PURPOSE. Cypress * reserves the right to make changes to the Software without notice. Cypress * does not assume any liability arising out of the application or use of the * Software or any product or circuit described in the Software. Cypress does * not authorize its products for use in any products where a malfunction or * failure of the Cypress product may reasonably be expected to result in * significant property damage, injury or death ("High Risk Product"). By * including Cypress's product in a High Risk Product, the manufacturer * of such system or application assumes all risk of such use and in doing * so agrees to indemnify Cypress against all liability. */ /** @file * * This demo application shows a simple implementation of a dimmable light. * The app is based on the snip/mesh/mesh_light_lightness sample which * implements BLE Mesh Light Lightness Server model. Because Light Lightness * Server model extends Generic OnOff and Generic Level, the dimmable * light can be controlled by a Switch (Generic OnOff Client), a Dimmer * (Generic Level Client), or by an application which implements Light * Lightness Client. The WICED Mesh Models library takes care of the * translation of the OnOff and Level messages and the only messages * that the application layer needs to process is those of the Light * Lightness Model. * * Features demonstrated * - LED usage on the EVK * - Processing of the Light Lightness messages * * To demonstrate the app, work through the following steps. * 1. Build and download the application (to the WICED board) * 2. Build and download a controlling application (to another WICED board) * (for example apps/demo/dimmer project) * 3. Use Mesh Client or Client Control to provision a light bulb and a dimmer * 4. Configure dimmer to control the light bulb. * (note that the bulb and the dimmer were provisioned in the same group, * the dimmer will be automatically configured to send messages to the group * and this step can be skipped. * 5. Push/release the application button on the dimmer. The LED on the light * side should turn on. * 6. Push/release the application button on the dimmer. The LED on the light * side should turn off. * 7. Push and hold the application button on the dimmer. The LED on the light * side should gradually go from off to on within 4 seconds. * 8. Push and hold the application button on the dimmer. The LED on the light * side should gradually go from on to off within 4 seconds. * 9. Try pushing and holding button for less than 4 seconds, and all other * combinations. * */ #include "wiced_bt_ble.h" #include "wiced_bt_gatt.h" #include "wiced_bt_mesh_models.h" #include "wiced_bt_trace.h" #include "wiced_bt_mesh_app.h" #include "wiced_thermistor.h" #include "led_control.h" #include "pir_sense.h" #ifdef HCI_CONTROL #include "wiced_transport.h" #include "hci_control_api.h" #endif #include "wiced_bt_cfg.h" extern wiced_bt_cfg_settings_t wiced_bt_cfg_settings; /****************************************************** * Constants ******************************************************/ #define MESH_PID 0x311F #define MESH_VID 0x0002 #define MESH_FWID 0x311F000101010001 #define MESH_CACHE_REPLAY_SIZE 0x0008 /****************************************************** * Structures ******************************************************/ /****************************************************** * Function Prototypes ******************************************************/ static void mesh_app_init(wiced_bool_t is_provisioned); static void mesh_app_attention(uint8_t element_idx, uint8_t time); static void mesh_app_message_handler(uint8_t element_idx, uint16_t event, void *p_data); static void mesh_app_process_set_level(uint8_t element_idx, wiced_bt_mesh_light_lightness_status_t *p_data); static void e93196_int_proc(void* data, uint8_t port_pin); static void mesh_sensor_presence_detected_timer_callback(TIMER_PARAM_TYPE arg); static void mesh_light_ontime_timer_callback(TIMER_PARAM_TYPE arg); static void max44009_int_proc(void* data, uint8_t port_pin); /****************************************************** * Variables Definitions ******************************************************/ uint8_t mesh_mfr_name[WICED_BT_MESH_PROPERTY_LEN_DEVICE_MANUFACTURER_NAME] = { 'C', 'y', 'p', 'r', 'e', 's', 's', 0 }; uint8_t mesh_model_num[WICED_BT_MESH_PROPERTY_LEN_DEVICE_MODEL_NUMBER] = { 'A', '1', '9', 0 }; uint8_t mesh_prop_fw_version[WICED_BT_MESH_PROPERTY_LEN_DEVICE_FIRMWARE_REVISION] = { '0', '6', '.', '0', '2', '.', '0', '5' }; // this is overwritten during init uint8_t mesh_system_id[8] = { 0xbb, 0xb8, 0xa1, 0x80, 0x5f, 0x9f, 0x91, 0x71 }; wiced_bt_mesh_light_lightness_status_t light; wiced_bt_mesh_core_config_model_t mesh_element1_models[] = { WICED_BT_MESH_DEVICE, WICED_BT_MESH_MODEL_USER_PROPERTY_SERVER, WICED_BT_MESH_MODEL_LIGHT_LIGHTNESS_SERVER, }; #define MESH_APP_NUM_MODELS (sizeof(mesh_element1_models) / sizeof(wiced_bt_mesh_core_config_model_t)) wiced_bt_mesh_core_config_property_t mesh_element1_properties[] = { { .id = WICED_BT_MESH_PROPERTY_DEVICE_FIRMWARE_REVISION, .type = WICED_BT_MESH_PROPERTY_TYPE_USER, .user_access = WICED_BT_MESH_PROPERTY_ID_READABLE, .max_len = WICED_BT_MESH_PROPERTY_LEN_DEVICE_FIRMWARE_REVISION, .value = mesh_prop_fw_version }, }; #define MESH_APP_NUM_PROPERTIES (sizeof(mesh_element1_properties) / sizeof(wiced_bt_mesh_core_config_property_t)) #define MESH_LIGHT_LIGHTNESS_SERVER_ELEMENT_INDEX 0 wiced_bt_mesh_core_config_element_t mesh_elements[] = { { .location = MESH_ELEM_LOC_MAIN, // location description as defined in the GATT Bluetooth Namespace Descriptors section of the Bluetooth SIG Assigned Numbers .default_transition_time = MESH_DEFAULT_TRANSITION_TIME_IN_MS, // Default transition time for models of the element in milliseconds .onpowerup_state = WICED_BT_MESH_ON_POWER_UP_STATE_RESTORE, // Default element behavior on power up .default_level = 0, // Default value of the variable controlled on this element (for example power, lightness, temperature, hue...) .range_min = 1, // Minimum value of the variable controlled on this element (for example power, lightness, temperature, hue...) .range_max = 0xffff, // Maximum value of the variable controlled on this element (for example power, lightness, temperature, hue...) .move_rollover = 0, // If true when level gets to range_max during move operation, it switches to min, otherwise move stops. .properties_num = MESH_APP_NUM_PROPERTIES, // Number of properties in the array models .properties = mesh_element1_properties, // Array of properties in the element. .sensors_num = 0, // Number of sensors in the sensor array .sensors = NULL, // Array of sensors of that element .models_num = MESH_APP_NUM_MODELS, // Number of models in the array models .models = mesh_element1_models, // Array of models located in that element. Model data is defined by structure wiced_bt_mesh_core_config_model_t } }; wiced_bt_mesh_core_config_t mesh_config = { .company_id = MESH_COMPANY_ID_CYPRESS, // Company identifier assigned by the Bluetooth SIG .product_id = MESH_PID, // Vendor-assigned product identifier .vendor_id = MESH_VID, // Vendor-assigned product version identifier .replay_cache_size = MESH_CACHE_REPLAY_SIZE, // Number of replay protection entries, i.e. maximum number of mesh devices that can send application messages to this device. .features = WICED_BT_MESH_CORE_FEATURE_BIT_FRIEND | WICED_BT_MESH_CORE_FEATURE_BIT_RELAY | WICED_BT_MESH_CORE_FEATURE_BIT_GATT_PROXY_SERVER, // In Friend mode support friend, relay .friend_cfg = // Configuration of the Friend Feature(Receive Window in Ms, messages cache) { .receive_window = 200, // Receive Window value in milliseconds supported by the Friend node. .cache_buf_len = 300, // Length of the buffer for the cache .max_lpn_num = 4 // Max number of Low Power Nodes with established friendship. Must be > 0 if Friend feature is supported. }, .low_power = // Configuration of the Low Power Feature { .rssi_factor = 0, // contribution of the RSSI measured by the Friend node used in Friend Offer Delay calculations. .receive_window_factor = 0, // contribution of the supported Receive Window used in Friend Offer Delay calculations. .min_cache_size_log = 0, // minimum number of messages that the Friend node can store in its Friend Cache. .receive_delay = 0, // Receive delay in 1 ms units to be requested by the Low Power node. .poll_timeout = 0 // Poll timeout in 100ms units to be requested by the Low Power node. }, .gatt_client_only = WICED_FALSE, // Can connect to mesh over GATT or ADV .elements_num = (uint8_t)(sizeof(mesh_elements) / sizeof(mesh_elements[0])), // number of elements on this device .elements = mesh_elements // Array of elements for this device }; /* * Mesh application library will call into application functions if provided by the application. */ wiced_bt_mesh_app_func_table_t wiced_bt_mesh_app_func_table = { mesh_app_init, // application initialization NULL, // Default SDK platform button processing NULL, // GATT connection status mesh_app_attention, // attention processing NULL, // notify period set NULL, // WICED HCI command NULL, // LPN sleep NULL // factory reset }; uint8_t last_known_brightness = 0; uint8_t attention_brightness = 0; uint8_t attention_time = 0; uint8_t app_switch = 0; wiced_timer_t mesh_light_ontime_timer; wiced_timer_t mesh_sensor_presence_detected_timer; wiced_bool_t presence_detected = WICED_FALSE; wiced_bool_t light_ontime = WICED_FALSE; wiced_timer_t attention_timer; static void attention_timer_cb(TIMER_PARAM_TYPE arg); /****************************************************** * Function Definitions ******************************************************/ void mesh_app_init(wiced_bool_t is_provisioned) { #if 0 extern uint8_t wiced_bt_mesh_model_trace_enabled; wiced_bt_mesh_model_trace_enabled = WICED_TRUE; #endif WICED_BT_TRACE("PIR Dim Light Sense"); wiced_bt_cfg_settings.device_name = (uint8_t *)"PIR Sense Light"; wiced_bt_cfg_settings.gatt_cfg.appearance = APPEARANCE_LIGHT_GARDEN; mesh_prop_fw_version[0] = 0x30 + (WICED_SDK_MAJOR_VER / 10); mesh_prop_fw_version[1] = 0x30 + (WICED_SDK_MAJOR_VER % 10); mesh_prop_fw_version[2] = 0x30 + (WICED_SDK_MINOR_VER / 10); mesh_prop_fw_version[3] = 0x30 + (WICED_SDK_MINOR_VER % 10); mesh_prop_fw_version[4] = 0x30 + (WICED_SDK_REV_NUMBER / 10); mesh_prop_fw_version[5] = 0x30 + (WICED_SDK_REV_NUMBER % 10); mesh_prop_fw_version[6] = 0x30 + (WICED_SDK_BUILD_NUMBER / 10); mesh_prop_fw_version[7] = 0x30 + (WICED_SDK_BUILD_NUMBER % 10); // Adv Data is fixed. Spec allows to put URI, Name, Appearance and Tx Power in the Scan Response Data. if (!is_provisioned) { wiced_bt_ble_advert_elem_t adv_elem[3]; uint8_t buf[2]; uint8_t num_elem = 0; adv_elem[num_elem].advert_type = BTM_BLE_ADVERT_TYPE_NAME_COMPLETE; adv_elem[num_elem].len = (uint16_t)strlen((const char*)wiced_bt_cfg_settings.device_name); adv_elem[num_elem].p_data = wiced_bt_cfg_settings.device_name; num_elem++; adv_elem[num_elem].advert_type = BTM_BLE_ADVERT_TYPE_APPEARANCE; adv_elem[num_elem].len = 2; buf[0] = (uint8_t)wiced_bt_cfg_settings.gatt_cfg.appearance; buf[1] = (uint8_t)(wiced_bt_cfg_settings.gatt_cfg.appearance >> 8); adv_elem[num_elem].p_data = buf; num_elem++; wiced_bt_mesh_set_raw_scan_response_data(num_elem, adv_elem); } led_control_init(LED_CONTROL_TYPE_LEVEL); e93196_init(&e93196_usr_cfg, e93196_int_proc, NULL); max44009_init(&max44009_user_set, max44009_int_proc,NULL); thermistor_init(); wiced_init_timer(&mesh_sensor_presence_detected_timer, mesh_sensor_presence_detected_timer_callback, 0, WICED_SECONDS_TIMER); wiced_init_timer(&mesh_light_ontime_timer, mesh_light_ontime_timer_callback, 0, WICED_SECONDS_TIMER); wiced_init_timer(&attention_timer, attention_timer_cb, 0, WICED_SECONDS_PERIODIC_TIMER); // Initialize Light Lightness Server and register a callback which will be executed when it is time to change the brightness of the bulb wiced_bt_mesh_model_light_lightness_server_init(MESH_LIGHT_LIGHTNESS_SERVER_ELEMENT_INDEX, mesh_app_message_handler, is_provisioned); // Initialize the Property Server. We do not need to be notified when Property is set, because our only property is readonly wiced_bt_mesh_model_property_server_init(MESH_LIGHT_LIGHTNESS_SERVER_ELEMENT_INDEX, NULL, is_provisioned); } /* * Mesh library requests to alert user for "time" seconds. */ void mesh_app_attention(uint8_t element_idx, uint8_t time) { WICED_BT_TRACE("dimmable light attention:%d sec\n", time); // If time is zero, stop alerting and restore the last known brightness if (time == 0) { wiced_stop_timer(&attention_timer); led_control_set_brighness_level(last_known_brightness); return; } wiced_start_timer(&attention_timer, 1); attention_time = time; attention_brightness = (last_known_brightness != 0) ? 0 : 100; led_control_set_brighness_level(attention_brightness); } /* * Attention timer callback is executed every second while user needs to be alerted. * Just switch brightness between 0 and 100% */ void attention_timer_cb(TIMER_PARAM_TYPE arg) { WICED_BT_TRACE("dimmable light attention timeout:%d\n", attention_time); if (--attention_time == 0) { wiced_stop_timer(&attention_timer); led_control_set_brighness_level(last_known_brightness); return; } attention_brightness = (attention_brightness == 0) ? 100 : 0; led_control_set_brighness_level(attention_brightness); } /* * Process event received from the models library. */ void mesh_app_message_handler(uint8_t element_idx, uint16_t event, void *p_data) { switch (event) { case WICED_BT_MESH_LIGHT_LIGHTNESS_SET: app_switch=1; mesh_app_process_set_level(element_idx, (wiced_bt_mesh_light_lightness_status_t *)p_data); WICED_BT_TRACE("P1:%d\n", element_idx); break; default: WICED_BT_TRACE("dimmable light unknown msg:%d\n", event); break; } } /* * Command from the level client is received to set the new level */ void mesh_app_process_set_level(uint8_t element_idx, wiced_bt_mesh_light_lightness_status_t *p_status) { WICED_BT_TRACE("mesh light srv set level element:%d present actual:%d linear:%d remaining_time:%d\n", element_idx, p_status->lightness_actual_present, p_status->lightness_linear_present, p_status->remaining_time); last_known_brightness = (uint8_t)((uint32_t)p_status->lightness_actual_present * 100 / 65535); if(last_known_brightness==0)app_switch=0; led_control_set_brighness_level(last_known_brightness); // If we were alerting user, stop it. wiced_stop_timer(&attention_timer); } void e93196_int_proc(void* data, uint8_t port_pin) { WICED_BT_TRACE("presence detected TRUE\n"); e93196_int_clean(port_pin); // We disable interrupts for MESH_PRESENCE_DETECTED_BLIND_TIME. If interrupt does not happen within // MESH_PRESENCE_DETECTED_BLIND_TIME * 2, we assume that there is no presence anymore wiced_start_timer(&mesh_sensor_presence_detected_timer, 2 * MESH_PRESENCE_DETECTED_BLIND_TIME); if (!presence_detected) { light_ontime = WICED_TRUE; presence_detected = WICED_TRUE; if(app_switch==0){ led_control_set_brighness_level(100u); wiced_start_timer(&mesh_light_ontime_timer, MESH_LIGHT_ON_TIME); WICED_BT_TRACE("Ambient Light Value= %d\n",max44009_read_ambient_light()); WICED_BT_TRACE("Temperature Value= %d\n",thermistor_read()); } // mesh_sensor_publish_timer_callback((TIMER_PARAM_TYPE)&mesh_config.elements[MESH_SENSOR_SERVER_ELEMENT_INDEX].sensors[MESH_MOTION_SENSOR_INDEX]); } } void mesh_light_ontime_timer_callback(TIMER_PARAM_TYPE arg) { if(app_switch==0){ led_control_set_brighness_level(0u); WICED_BT_TRACE("light On time expired\n"); } light_ontime = WICED_FALSE; } void mesh_sensor_presence_detected_timer_callback(TIMER_PARAM_TYPE arg) { WICED_BT_TRACE("presence detected timeout\n"); presence_detected = WICED_FALSE; // mesh_sensor_publish_timer_callback((TIMER_PARAM_TYPE)&mesh_config.elements[MESH_SENSOR_SERVER_ELEMENT_INDEX].sensors[MESH_MOTION_SENSOR_INDEX]); } void max44009_int_proc(void* data, uint8_t port_pin){ max44009_int_clean(); }
Last edit: 03 Sep 2020 13:32 by btt.

Please Log in or Create an account to join the conversation.

Whatsapp

QR code whatsapp Michael Liang en

¥697.01
No vote
Add to cart

Login

¥34.85
No vote
Add to cart